微信圈店步骤
一. 圈店渠道
智慧商圈功能开通后,商圈商户号/服务商商户号管理员可登陆微信支付商家助手/微信支付服务商助手进行操作圈店,目前没有PC端操作入口。
二. 添加商圈圈店人员
- 商圈商户号/服务商商户号超级管理员可给负责人员开通员工账号。
使用超管身份登录商户平台,点击【账户中心】——【员工账号管理】可选择对应的角色配置权限后点击“新增账号,”创建员工账号,并勾选开通「登陆商户平台」权限。


- 点击“新增账号”后为员工设置登录账号名,(6-12位字符,允许数字及大、小写字母,不支持中文)、微信号(必须关注“微信支付商家助手”公众号)员工姓名(与微信号实名信息一致的姓名)、联系手机、联系邮箱,配置对应角色后提交。超管输入操作密码即可添加成功。

注:
1)登录账号:此处请填写员工的账号名。员工在使用时,登录框需填写完整的“账号名@商户号”,例如 peterqiao@1234567890;
2)员工联系方式:包括姓名、手机、邮箱地址,请如实填写;
3)角色权限:此处会默认勾选刚刚决定的角色,如果需要该账号身兼多职,可以同时勾选其他角色,所选角色的所有权限将列在右侧;
4)登录账号不支持重复,即使是原账号已被删除仍不支持重复
5)若员工账号忘记操作密码,则需要超管协助重置
三. 圈店入口
- 服务商操作入口
管理员在小程序搜索[微信支付服务商助手]→点击智慧商圈→选择要圈店的商圈

- 商户操作入口
管理员在小程序搜索[微信支付商家助手]→点击智慧商圈

四. 圈店流程
操作员登陆,从门店管理入口登陆进行圈店,圈店前请先编辑位置楼层信息,后续的插件页模块需要应用楼层。虽然圈店中门店编码是选填项,但是实际操作时,需确保门店编码与商管后台门店编码保持一致,即为必填项。若门店编码未填写,则会影响自动积分。

升级后,调整为一个门店可支持多收款商户号。商家圈选一个门店时,可填写添加收款商户号的方式有如下四种:
1.输入交易单号添加商户号
商圈可通过先收集场内门店近期交易的微信支付订单号(420开头),通过填写进交易单号圈店。

附:微信支付订单号(420单号)获取路径:公众号搜索“微信支付→进入公众号找到对应消费单号记录→点击进入单号详情→获取单号
2.从账单中添加商户号
支持拉取出圈店人历史账单进行商户号添加。

3.填写门店商户号
商圈若已有场内门店微信支付商户号,可通过第三种方式填写门店的商户号进行商户号添加。

4.我发起一笔交易
现场圈店人员可通过到现场门店我发起一笔交易直接添加收款商户号。可以主动出示付款码或扫商家码进行支付。
特别注意:
- 安卓手机在部分商家支付完成后会跳出圈店小程序,需要下拉快捷入口重新进入,重新进入后可直接用方式二「从账单中添加」将商户号加入门店。
- 本方式在部分设备上可能出现报错,如遇到报错建议使用其他圈店方式。

按照上述任一方式完成添加后,可继续填写门店基础信息,点击确认保存。特别注意,升级后门店楼层与门头照为必填字段,后续积分插件模块会有应用。添加成功后,可在对应楼层查看到刚添加的门店。
五. 门店信息修改
已经圈进来的门店,可编辑修改或删除商户号,也可编辑修改门店,也可直接删除门店。
「商圈管理」-「门店管理」-「选择门店」-门店详情页底部「删除门店」

六. 常见问题
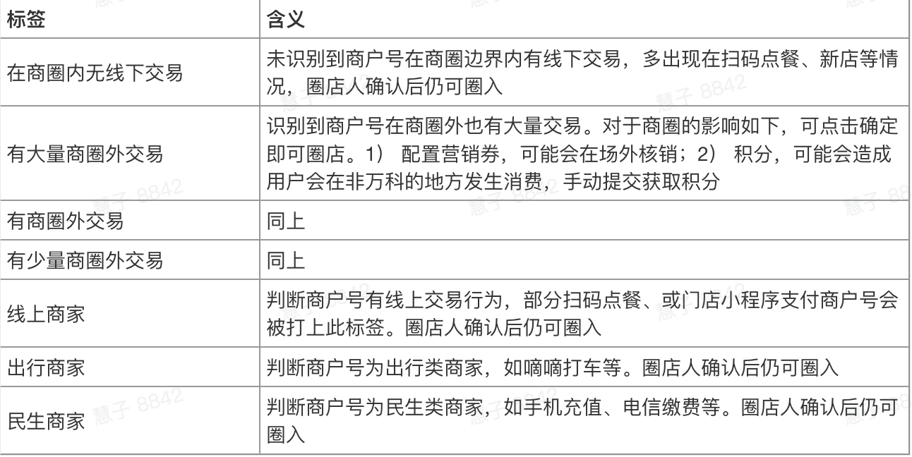
1. 商户号上的标签有什么含义
本次商圈圈店升级放开了门店商户号必须在商圈边界内有交易的限制。为了防止实际操作圈店的执行人错误操作导致圈入实际不属于商圈业态的门店商户号,造成积分损失,我们将一些特殊的商户号打上标识,供商圈管理方查看管理。各标签及含义如下:

2. 该商户号已经绑定进商圈
该显示为部分门店可能与其他场内门店共用商户号,其他门店已操作过圈店,如商圈内统收银商户号的门店,则只需操作一次圈店即可,无需重复操作。

3.查询已圈门店数量
查看微信圈店数量:微信——智慧商圈——选择商圈——商圈数据——会员积分——圈店情况


七. 预测未录入门店
1.【还有门店商户号未被圈入】含义
如在商圈最顶上有显示【还有门店商户号未被圈入】点查看展示的商户号是一周内在商圈边界交易但未被圈入的头部商户号清单,因客观存在地理偏移情况,精准度无法达到100%。
此外,仍会有部分不参与积分的商户囊括其中,这里建议要与商圈执行圈店的人逐个确认后在圈进来(绝大部分可作参考)


2.点击去圈店可选择已有门店或创建新门店

3.如是点击已有门店搜索门店名称点击门店会弹出提示框,请商圈自行确认是否确认添加

